RAG一直被看成是大模型在企业应用落地的标准配置,基于企业内部文档的问答,已经解锁出大量使用需求和场景。在这些众多类型的文档中,有相当一部分包含了各类复杂图表,也就是所谓的多模态数据。
本篇以近期实施项目中的一个挖掘机维修场景为例,试图给出一个针对标准化排版PDF 文档(本文演示的固定格式维修手册),使用基于坐标区域截取方法,结合Markdown 语法在回答中显示图片的示例,供大家参考。
业务背景
说起挖掘机不禁让人想到了蓝翔搜了下说是截止到 23 年年底,全国范围的液压挖掘机保有量在 200 万台左右。对于一名具体机主而言,在实际干活的过程中,可能碰到的来自发动机、电器、液压、工作装置等大大小小几百个故障,这也让专业的挖机维修需求一直很旺盛。
但对于维修人员而言,显然有几个一直以来的痛点没有被很好解决,比如设备故障类型繁多,单靠个人经验难以覆盖所有问题。再有就是传统老带新的模式下,培训带教周期过长等。
后文会介绍一个基于包含 500 多个维修案例合集,开发的挖掘机故障诊断知识库系统,维修人员只需描述故障现象即可获取相关案例,并支持图文结合的答案呈现,直观展示故障部位和维修方法。
**2*系统架构
注:本项目扩展自阿里云官方的 local_rag 示例,添加了本地 PDF 图片提取和显示功能,
📄 支持多种文档类型(PDF、DOCX、TXT、XLSX、CSV)的上传和处理
🖼️ 智能 PDF 图片提取与显示
🔍 本地知识库构建与管理
🤖 集成阿里云通义千问系列大语言模型
🔄 支持非结构化数据和结构化数据处理
📊 可自定义 RAG 参数(召回数量、相似度阈值等)
3核心技术实现
**_3.1_文档处理与图片提取
系统提供了多种 PDF 图片提取和处理方法,以适应不同场景需求:
1. 基于坐标的区域截取(推荐方法)
针对标准化排版的文档(如固定格式的维修手册),使用基于坐标的精确截取:
def extract_images_from_maintenance_pdf(pdf_path, label_name):
image_mapping = {}
doc = fitz.open(pdf_path)
# 根据文档格式定义的图片区域坐标
image_rect = fitz.Rect(400, 160, 750, 320) # 右侧中间区域
for page_index, page in enumerate(doc):
# 直接从固定区域截取图片
pix = page.get_pixmap(matrix=fitz.Matrix(2, 2), clip=image_rect)
if is_valid_image(pix):
# 保存和映射图片...`
优势:
对固定格式文档效果极佳
不受 PDF 内部图像对象表示形式限制
可以捕获矢量图形和复合元素
提高图片提取的准确率和质量
2. 基于对象标记的提取(备选方法)
使用 PyMuPDF 的内置功能识别 PDF 中的图像对象:
def extract_images_from_pdf(pdf_path, label_name):
doc = fitz.open(pdf_path)
for page in doc:
image_list = page.get_images(full=True)
for img in image_list:
# 提取和处理图片...`
局限性:
仅能提取 PDF 中显式存储的图像对象
无法提取矢量图形或作为背景的图片
可能会提取装饰性元素或无关图形
3. 其他优化方案
基于内容分析的智能提取:结合文本标记定位图片
多模态 LLM 辅助:使用视觉模型辅助识别复杂文档中的图片
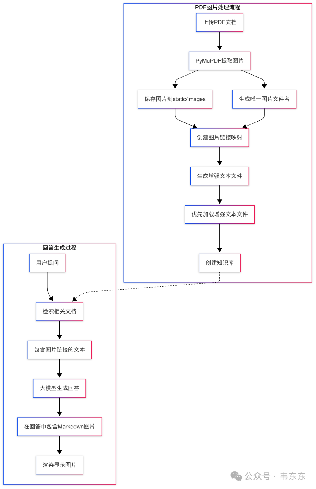
3.2
图片处理流程
3.3
RAG 技术实现
分块策略
系统针对不同类型的数据采用不同的分块策略:
非结构化文档:
documents = SimpleDirectoryReader(input_files=enhanced_files).load_data()
结构化数据:
nodes = []
嵌入模型
默认使用通义千问文档嵌入模型:
EMBED_MODEL = DashScopeEmbedding(
检索策略
采用两阶段检索策略:
向量相似度初筛:
retriever_engine = index.as_retriever(similarity_top_k=20)
语义重排序:
dashscope_rerank = DashScopeRerank(top_n=chunk_cnt)
注:比较初步的检索策略,可根据实际情况进行调整
4. 图片链接处理
只保留最相关文本块中的图片链接
移除其他文本块的图片链接
使用 Markdown 语法在回答中显示图片
prompt_template = """请参考以下内容,仅使用第一个最相关文本块中的图片链接。
4
使用指南
4.1
上传数据
系统支持两种文件上传方式:临时上传:直接在 RAG 问答页面上传文件,临时使用
创建知识库:在”上传数据”页面中上传文件,并在”创建知识库”页面构建永久知识库
支持的文件类型
非结构化数据:PDF、DOCX、TXT
结构化数据:XLSX、CSV
4.2
创建知识库
进入”创建知识库”页面
选择已上传的类目或数据表
设置知识库名称
点击”确认创建知识库”
4.3
RAG 问答
flowchart TD
5
项目结构
main.py - FastAPI 应用入口和 Gradio 界面定义
chat.py - RAG 问答核心功能和大模型调用
upload_file.py - 文件上传和处理逻辑,包括 PDF 图片提取
create_kb.py - 知识库创建和管理
html_string.py - Web 界面 HTML 模板
File/ - 存放上传的文件
VectorStore/ - 存放向量数据库
static/images/ - 存放提取的图片
images/ - UI 头像图片
注:源码已发布至知识星球,按需加入。
p.s 加入星球后请微信后台私信我加入微信交流群
6
自定义与扩展
修改嵌入模型
可以使用本地嵌入模型替代云端 API。
在create_kb.py和chat.py中取消相关注释并安装额外依赖。
优化提示词模板
修改chat.py中的prompt_template变量以定制提示词模板。
添加新的文档类型支持
扩展upload_file.py中的处理逻辑以支持更多文件类型。
韦东东
这个公众号给大家分享我日常大模型应用学习和开发实践,其中涉及Lora微调、RAG、Text2SQL、Multi-Agent等方法,25年会着重关注有行业Know-how的垂直产业场景应用开发和咨询,欢迎大家交流。
41篇原创内容
公众号
下一期,结合 RAGFlow 框架展示下如何实现类似图文问答效果。
韦东东
喜欢作者
RAG · 目录
下一篇用自定义脚本,解锁RAGFlow中Word复杂表格的终极图文问答
阅读 4042
留言 12
写留言
-
小叮当的铃
上海3月26日
赞3
如果用ragflow实现,应该如何改进呢
韦东东
作者3月26日
赞
后续更新
我有一个朋友叫胖墩妮
上海3月28日
赞
回复 韦东东:超级期待!
韦东东
作者4月8日
赞
2条回复
-
老黄
福建4月19日
赞
作者辛苦
-
Kylin
四川4月8日
赞
是基于阿里的框架改的吗?
韦东东
作者4月8日
赞
是,文章中有附上原始链接,我最新文章讲了如何在ragflow和dify中实现类似效果
-
朗朗君浩
重庆3月26日
赞
![[强]](https://res.wx.qq.com/mpres/zh_CN/htmledition/comm_htmledition/images/pic/common/pic_blank.gif)
![[强]](https://res.wx.qq.com/mpres/zh_CN/htmledition/comm_htmledition/images/pic/common/pic_blank.gif)
![[强]](https://res.wx.qq.com/mpres/zh_CN/htmledition/comm_htmledition/images/pic/common/pic_blank.gif)
![[强]](https://res.wx.qq.com/mpres/zh_CN/htmledition/comm_htmledition/images/pic/common/pic_blank.gif)
![[强]](https://res.wx.qq.com/mpres/zh_CN/htmledition/comm_htmledition/images/pic/common/pic_blank.gif)
![[强]](https://res.wx.qq.com/mpres/zh_CN/htmledition/comm_htmledition/images/pic/common/pic_blank.gif)
终于等到了
![[强]](https://res.wx.qq.com/mpres/zh_CN/htmledition/comm_htmledition/images/pic/common/pic_blank.gif)
![[强]](https://res.wx.qq.com/mpres/zh_CN/htmledition/comm_htmledition/images/pic/common/pic_blank.gif)
![[强]](https://res.wx.qq.com/mpres/zh_CN/htmledition/comm_htmledition/images/pic/common/pic_blank.gif)
-
韦鹏飞
安徽3月26日
赞
![[强]](https://res.wx.qq.com/mpres/zh_CN/htmledition/comm_htmledition/images/pic/common/pic_blank.gif)
![[强]](https://res.wx.qq.com/mpres/zh_CN/htmledition/comm_htmledition/images/pic/common/pic_blank.gif)
![[强]](https://res.wx.qq.com/mpres/zh_CN/htmledition/comm_htmledition/images/pic/common/pic_blank.gif)
![[强]](https://res.wx.qq.com/mpres/zh_CN/htmledition/comm_htmledition/images/pic/common/pic_blank.gif)
![[强]](https://res.wx.qq.com/mpres/zh_CN/htmledition/comm_htmledition/images/pic/common/pic_blank.gif)
![[强]](https://res.wx.qq.com/mpres/zh_CN/htmledition/comm_htmledition/images/pic/common/pic_blank.gif)
![[强]](https://res.wx.qq.com/mpres/zh_CN/htmledition/comm_htmledition/images/pic/common/pic_blank.gif)
![[强]](https://res.wx.qq.com/mpres/zh_CN/htmledition/comm_htmledition/images/pic/common/pic_blank.gif)
![[强]](https://res.wx.qq.com/mpres/zh_CN/htmledition/comm_htmledition/images/pic/common/pic_blank.gif)
-
风川云啸
湖南3月26日
赞
博主讲的挺详细的
已无更多数据